RGMI BnaScope
A Micro-scope for Brassica napus Genomics

Welcome to BnaScope!

BnaScope is a comprehensive gene-centric research resources for Brassica napus. It integrates genomic resources from 22 accessions, including the gap-free reference genomes of ZS11 and Westar. We provide a unified platform for exploring standardized functional annotations, homoeolog relationships, and multi-omics data across the pan-genome, establishing a foundation for functional genomics and molecular breeding.

Please refer to the Help for tutorials and use the DataNotes for detailed data information.

News

Version: TBD
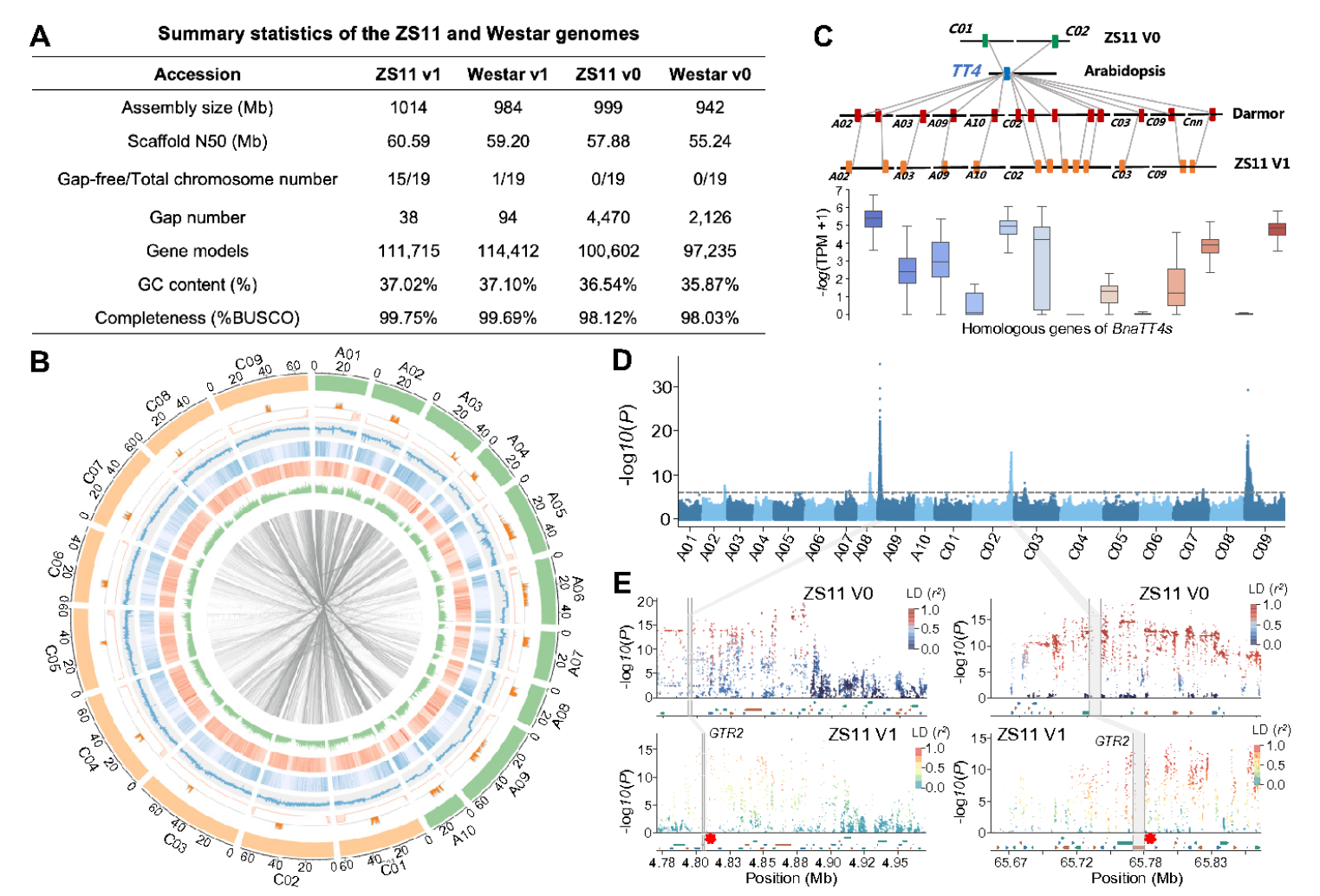
Fig.1. Assembly and annotation of the ZS11 and Westar genomes

Fig.1. Assembly and annotation of the ZS11 and Westar genomes

A. Overview of the ZS11 v1 genome. B. Overview of the Westar (WE) v1 genome. Tracks from outermost to innermost represent centromere-specific repeats (A), telomere-specific repeats (B), GC content (C), gene density (D), transposon density (E), tandem repeats (F), and covariate blocks between subgenomes (G). Darker colors in the heatmap indicate higher densities. C. Comparison of RNA-seq mapping rates across different genome versions. D. GO enrichment analysis of the novel genes specific to the ZS11 v1 genome (which were missed in v0). The size of the circles represents the gene count, and the color gradient indicates the significance of enrichment. E. Comparison of the number of identified NLR genes between the v0 (grey) and v1 (red) genomes. F. Distribution of homologous copies of TT4 across ZS11 v0, Arabidopsis, Darmor-bzh v10, and ZS11 v1 genomes. The box-and-line graph indicates the gene expression levels of the 16 TT4 copies in ZS11 v1, ordered according to their arrangement in the genome. G. Manhattan plots of GWAS for SGC based on ZS11 v1 genome. The BLUP values of SGC from 2017-2019 were used. H. Manhattan plots around GTR2. Dots represent the log-transformed P values of SGC BLUP values for GWAS variants. Dot color represents the LD (r2) between the variant and the Lead SNP. The gene structure in the locus is shown below, with GTR2 located between the two grey dashed lines. I. Comparison of annotation metrics between the public versions and the newly re-annotated versions. From top to bottom are BUSCO (Protein mode), OMArk conserved, and OMArk consistent.

Fig.R1. Comparative Analysis of ZS11 and Westar Genome Versions

Fig.R1. Comparative Analysis of ZS11 and Westar Genome Versions

A.ZS11 v1 genomes. B. Westar v1 genomes. Green highlights the chromosomes that have achieved Telomere-to-Telomere (T2T) continuity. C. Chromosomal anchoring rates across different assembly versions. Grey indicates the proportion of unanchored sequences, while orange and blue represent the proportions of sequences anchored to chromosomes in the v1 and v0 genomes, respectively. D. Synteny analysis between the different assembly versions of ZS11 and Westar. Grey shaded areas indicate the centromeric regions in the v1 genomes. E. Summary statistics of ONT sequencing data. F. Summary statistics of the ZS11 and Westar genomes. G. The RNAseq mapping rates in the ZS11 and Westar genomes.

Fig.2. Pan- and Core Genome Analyses of Brassica napus Accessions.

Fig.2. Pan- and Core Genome Analyses of Brassica napus Accessions.

A. Influence of the number of B. napus genomes on the number of pan gene families and core gene families. B. Compositions of gene families in the pan-genome and individual genomes. The histogram illustrates the distribution of gene families across 22 genomes based on their frequencies, while the pie chart shows the proportional representation of gene families categorized by composition. C. Presence and absence patterns of pan-gene families across the 22 genomes. D. Gene counts of each composition within individual genomes. E. Distribution of Ka/Ks ratios and exon counts in core, softcore, dispensable and private genes. Box edges represent interquartile range, whiskers extend 1.5 times the interquartile range, and centerlines indicate the median. Multiple comparisons were conducted using the Student-Newman-Keuls test with α = 0.001. F. Gene ontology (GO) enrichment analyses of core, dispensable and private gene families.

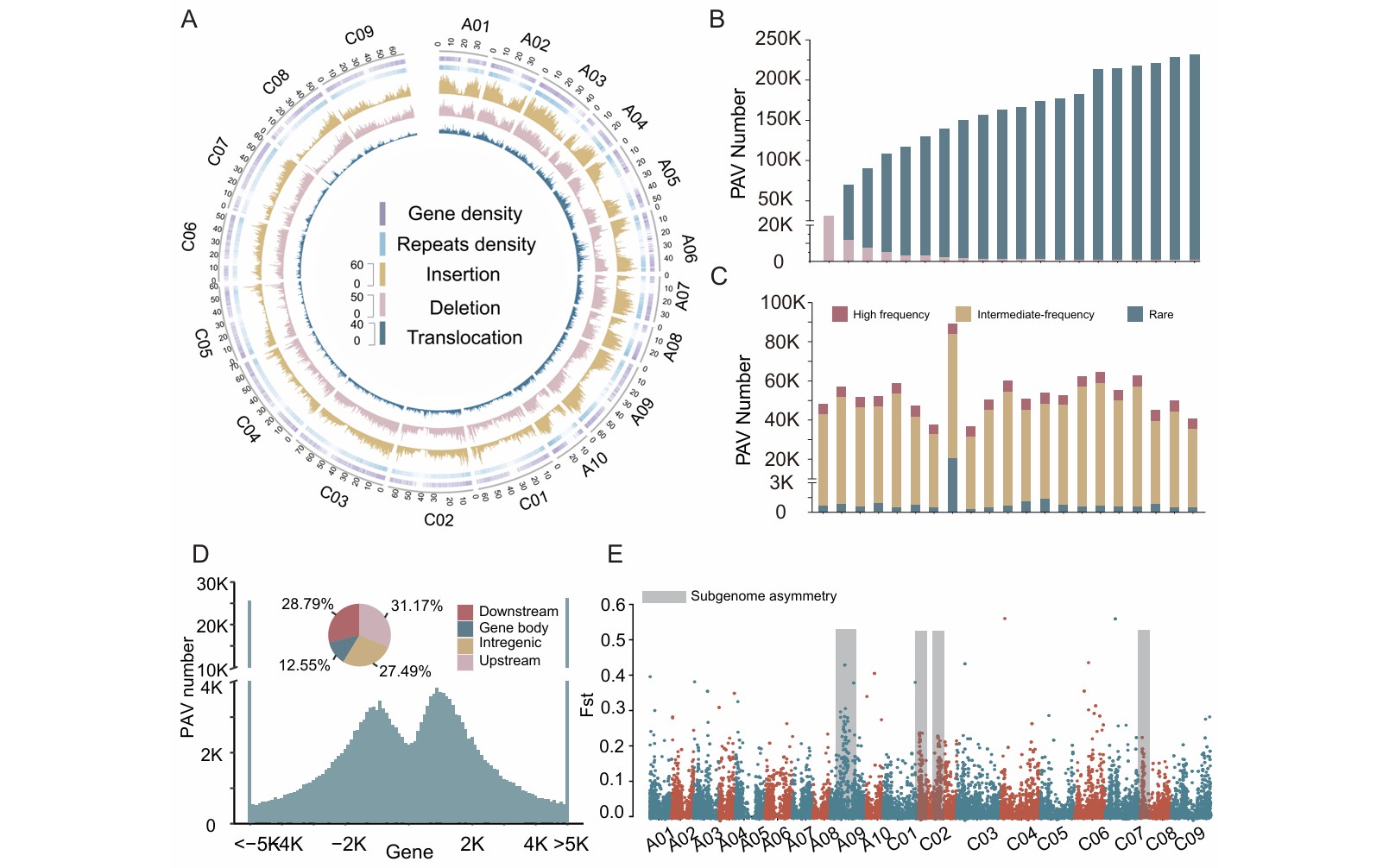
Fig.3. Genetic Variations from 22 B. napus Genomes and 505 Resequenced Accessions

Fig.3. Genetic Variations from 22 B. napus Genomes and 505 Resequenced Accessions

A. Counts of different SV types across chromosomes in the pan-genome. B. Variants from each sample were merged using a nonredundant strategy, beginning with ZS11 and iteratively incorporating unique variants from additional accessions. C. Variant counts for each discovery class are displayed by accession. D. Distribution of PAV numbers against the distance to gene. E. The fixation index (Fst) between spring and semi-winter sub-population.

Data Statistics

Total Assemblies: 22 Genes: 2147467 Transcripts: 3443718
Darmor
Genes: 99802
Genome: 923.8 Mb
Transcripts: 161125
InterPro: 150672
Chromosomes: 19 (+218 scaffolds)
Westar (WE)
Genes: 99423
Genome: 1022.8 Mb
Transcripts: 143994
InterPro: 134518
Chromosomes: 19 (+2 scaffolds)
ZS11
Genes: 101387
Genome: 1030.6 Mb
Transcripts: 185264
InterPro: 173305
Chromosomes: 19 (+4 scaffolds)
BH
95878 Genes
154241 Transcripts
887.9 Mb Genome
Chromosomes: 19 (+2819 scaffolds)
BL
93594 Genes
148514 Transcripts
876.2 Mb Genome
Chromosomes: 19 (+1820 scaffolds)
BU
97861 Genes
157834 Transcripts
918.1 Mb Genome
Chromosomes: 19 (+1940 scaffolds)
DaAe
97277 Genes
155776 Transcripts
1001.5 Mb Genome
Chromosomes: 19 (+3145 scaffolds)
Express617
98657 Genes
157315 Transcripts
925.1 Mb Genome
Chromosomes: 19 (+1412 scaffolds)
GH06
94172 Genes
150949 Transcripts
845.4 Mb Genome
Chromosomes: 19 (+1873 scaffolds)
GanganF73
101508 Genes
160035 Transcripts
1034.3 Mb Genome
Chromosomes: 19 (+4911 scaffolds)
RB
95276 Genes
155279 Transcripts
934.2 Mb Genome
Chromosomes: 19 (+2016 scaffolds)
SW
89101 Genes
141545 Transcripts
824.8 Mb Genome
Chromosomes: 19 (+1173 scaffolds)
TA
98474 Genes
158310 Transcripts
964.3 Mb Genome
Chromosomes: 19 (+24 scaffolds)
ZS2
99367 Genes
161433 Transcripts
949.6 Mb Genome
Chromosomes: 19 (+1926 scaffolds)
Zy821
95461 Genes
153787 Transcripts
863.1 Mb Genome
Chromosomes: 19 (+1995 scaffolds)
no2127
96817 Genes
146343 Transcripts
1012.4 Mb Genome
Chromosomes: 19 (+3714 scaffolds)
p130
96552 Genes
157956 Transcripts
824.8 Mb Genome
Chromosomes: 19
p202
94174 Genes
152363 Transcripts
815.5 Mb Genome
Chromosomes: 19
quintaA
102295 Genes
163205 Transcripts
1004.3 Mb Genome
Chromosomes: 19 (+3703 scaffolds)
shengli3
99582 Genes
157991 Transcripts
1002.6 Mb Genome
Chromosomes: 19 (+3783 scaffolds)
xiaoyun
100662 Genes
160967 Transcripts
957.8 Mb Genome
Chromosomes: 19 (+967 scaffolds)
zheyou7
100147 Genes
159492 Transcripts
1016.2 Mb Genome
Chromosomes: 19 (+4971 scaffolds)